Il M.A.D. (Monotriodo Alla Diego)

E' stato pubblicato sul numero 219 di Elettronica Flash.

Su questa pagina c'è una descrizione semplificata. Per tutti i dettagli, puoi scaricare l'articolo completo.

Per carità, non voglio insegnare niente a nessuno, ci mancherebbe, d'altra parte questo circuito è un bell'esempio di come sia possibile (naturalmente superando i luoghi comuni che affliggono l'autocostruzione, specialmente Hi-Fi) realizzare un'amplificazione a tubi di buona potenza e ottima resa musicale utilizzando solamente materiali di commercio.

Tanto per dare dei numeri, dico subito che le misure fatte sul prototipo hanno dato:

  • Potenza massima : 6W
  • Distorsione inferiore al 1%
  • Fattore di smorzamento attorno a 25
  • Banda passante a -3dB e 2W erogati: 30Hz - 23kHz
  • Rumore in uscita immisurabile (almeno, io ho un oscilloscopio con sensibilià massima di 5mV/div e non tiro fuori un valore utile)
  • Nessun anello di reazione

Sono valori in assoluto per nulla eccezionali, se non fosse che sono ottenuti da uno dei più famosi triodi a riscaldamento diretto: il 2A3.

Come ho fatto, visto che un 2A3 tipicamente eroga 3,5W con una distorsione del 6%? L'idea è tutto sommato semplice, ho usato un mosfet i potenza in qualità di adattatore di impedenza fra il triodo e il trasformatore di uscita. Avrei potuto anche eliminare il trasformatore di uscita, ma così sarei ricaduto pari pari in HybridOne, quindi ho preferito lasciare il tubo nella maglia di uscita.

Ok, scendiamo nei particolari. Nella figura seguente ci sono le caratteristiche della 2A3 su cui ho disegnato una retta di carico (2500 ohm) sul punto di riposo che poi andrò ad utilizzare nello schema elettrico definitivo (e che poi è molto simile a quello tradizionalmente consigliato dai data sheet d'epoca).

Il tubo riesce ad erogare 130Vpicco (cioè proprio 3.5W su 2500 ohm) con una distorsione del 10% (calcolata per via grafica con il metodo descritto da Sante Malatesta nel suo "Elementi di Radiotecnica Generale").

Mantenendo lo stesso punto di riposo, proviamo a portare il carico a 25kohm:

Ora il tubo eroga 150Vpicco (4.6W su 2500ohm) con una distorsione inapprezzabile per via grafica. Sconfinando un pelo in zona di griglia positiva è poi possibile spremere una potenza un po' più alta fino ad arrivare giusti giusti ai 6W di cui parlavo all'inizio.

Ecco quindi che si arriva allo schema definitivo

MFT1 realizza l'adattamento e pilota il trasformatore con un'impedenza di 70ohm, ottenendo così un valore di 25 per il fattore di smorzamento. All'ingresso c'è uno stadio SRPP si 6SN7.

Il trasformatore non è percorso da corrente continua, quindi si può impiegare con enorme successo un componente toroidale uguale a quello del Valvolozzo (per ulteriori dettagli clicca qui). L'unico componente critico è C5 che deve essere di buona qualità pena un suono moscio e spento. Come valore, un buon 47microfarad dovrebbe andar bene in quasi tutti i casi. Ho provato a scendere fino ai 10microfarad, ma la frequenza di risonanza del gruppo LC composto da C5 e trasformatore diventa troppo alta e svuota di energia la gamma bassa.

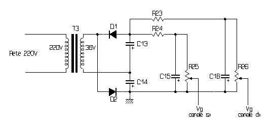
Per l'alimentatore ho usato il seguente schema:

I filamenti sono tutti accesi in continua: è quasi obbligato per i 2A3 pena introdurre un rumore non forte ma perfettamente udibile (e molto, ma molto fastidioso).

Infine, poichè gli elettrolitici d'alta tensione costano un occhio, ho limitato la tensione anodica per mezzo del bias fisso. La tensione di polarizzazione del 2A3 è ottenuta col seguente circuitino:

E finalmente, dopo anni di attesa, pubblico un paio di foto del prototipo: ha dimensioni esagerate ma il telaio è davvero pieno. E' costruito su una piastra di alluminio spazzolato che peggia su un mobile di legno di ciliegio rifinito con piedi e inserti in pero. Le quattro manopole regolano il bias delle finali, la velocità di una coppia di ventilatori (indispensabili per i mosfet di carico anodico e gli stabilizzatori dei filamenti) e la luminosità di una coppia di led blu che illuminano l'interno del telaio. Al buio fa davvero un bell'effetto.

La foto seguente mostra un dettaglio degli intarsi e il profilo del mobile. Da notare che il mobile ha un profilo "spanciato" solo davanti, poichè dietro è praticamente "verticale". Pertanto i fianchi laterali raccordano questo profilo in modo dolce e uniforme. Non per niente il mobile è stato fatto appositamente da un intagliatore professionista.





Per finire, riporto le impressioni di Guglielmo Pecoraro che si è costruito con successo questo amplificatore. Colgo l'occasione per ringraziarlo della fiducia e del coraggio che ha avuto nel realizzare uno schema così inusuale e, se vogliamo, complesso.

Ciao Diego,
relativamente al MAD,
il confronto che ho eseguito e' stato effettuato tra prototipi per cui le impressioni di ascolto sono basate non su leggere sfumature ma sulle caratteristiche piu' evidenti.
Il confronto si e' svolto tra il Mad con 2a3 ed un SE tradizionale con 300b.
N.B. il costo del MAD e' comparabile a quello dei trasformatori di uscita dell'altro sistema.
Il Mad risulta adatto ad essere usato come integrato e la sensibilita' dell' ingresso si e' rilevata ottimale.
La potenza percepita, e' comparabile, la gamma bassa e' decisamente piu' controllata e presente sul Mad mentre sull SE tradizionale risulta un po' scarsa come spesso accade in questa configurazione.
Relativamente alle altre frequenze non vi sono differenze eclatanti e la preferenza puo' essere soggettiva e legata al resto del sistema.
Prossimo obbiettivo, adottare la circuitazione del MAD anche sull'ampli con la 300B al fine di fare un paragone piu' oggettivo.

 

info@diegobarone.it